
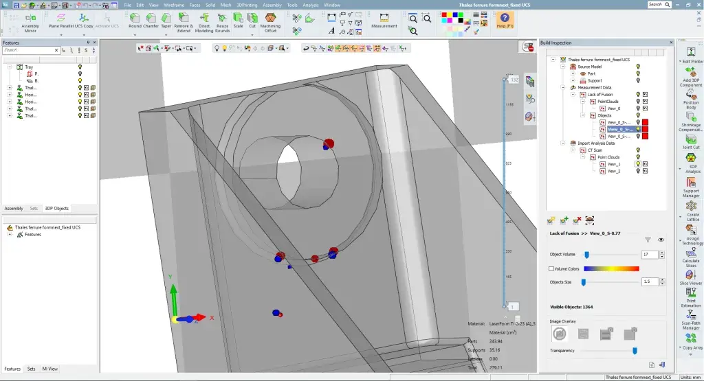
Novità assoluta del settore: correlazione comprovata con i risultati della scansione TC
Il nostro team di ricercatori e ingegneri dei materiali e dei processi ha sviluppato algoritmi che evidenziano l’alto livello di correlazione con i risultati della scansione TC, per il rilevamento post-costruzione automatizzato dei difetti. In uno studio recente è stata osservata una correlazione del 100% tra i risultati dell’analisi dell’ispezione DMP e la mancanza di fusione (LoF) rilevata nei dati di scansione TC per i difetti > 200 μm, su una gamma rappresentativa di parti di test nei materiali LaserForm Ti Gr23 (A) e Maraging Steel (A) realizzate con una stampante 3D DMP 320 per metallo.